北京 |   加入收藏 | 设为首页 | 返回首页  
家纺趋势.jpg
活动公告 | 会员天地 | 协会简介 | 组织机构 | 协会章程
您所在的位置: 首页 > 协会 > 活动公告>正文
纺织服装“优供给促升级”多地联动!数十场活动等你来参与
文章来源:工业和信息化部  2022.10.13
 
  
 
  
 
  
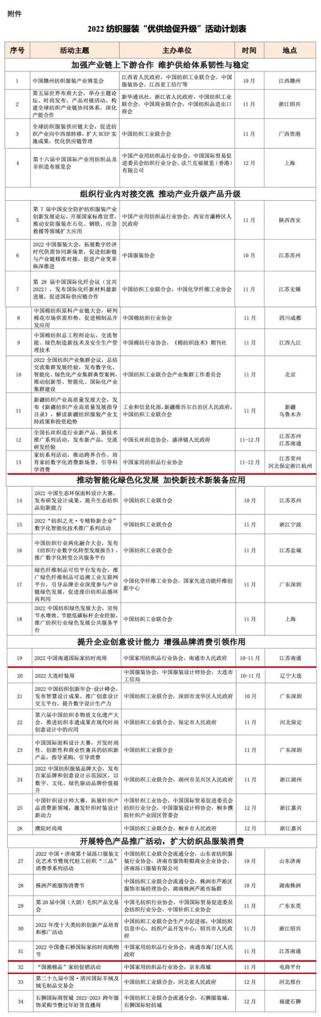
  为落实《国务院关于印发扎实稳住经济一揽子政策措施的通知》部署,按照工业和信息化部等5部门《关于印发数字化助力消费品工业“三品”行动方案(2022—2025年)的通知》(工信部联消费〔2022〕79号)要求,推动纺织服装行业“三品”战略深入实施,加快数字化绿色化改造提升,助力工业经济平稳增长,决定开展2022纺织服装“优供给促升级”活动。
  
  中国家纺协会将在10-12月开展多项丰富多彩的家纺系列会议、活动,积极推动行业高质量发展,促进家纺行业产业升级、产品升级、消费升级。
  
  工业和信息化部办公厅
  
  关于开展2022纺织服装“优供给促升级”活动的通知
  
  工信厅消费函﹝2022﹞ 258号
  
  有关省、自治区、直辖市及计划单列市工业和信息化主管部门,中国纺织工业联合会:
  
  为落实《国务院关于印发扎实稳住经济一揽子政策措施的通知》部署,按照工业和信息化部等5部门《关于印发数字化助力消费品工业“三品”行动方案(2022—2025年)的通知》(工信部联消费〔2022〕79号)要求,推动纺织服装行业“三品”战略深入实施,加快数字化绿色化改造提升,助力工业经济平稳增长,决定开展2022纺织服装“优供给促升级”活动。有关事项通知如下:
  
  一、活动宗旨
  
  以习近平新时代中国特色社会主义思想为指导,深入贯彻党中央、国务院关于扎实稳住经济决策部署,深化供给侧结构性改革,提振行业发展信心,提升供给体系韧性,以高质量供给引领和创造需求,促进纺织服装产业升级、产品升级、消费升级。
  
  二、活动时间
  
  2022年10月—12月
  
  三、活动内容
  
  (一)加强产业链上下游合作,维护供给体系韧性与稳定。组织开展服装、面料辅料、纱线、针织、纺织机械、产业用纺织品等行业国际性展览展示交流活动,强化全球纺织服装产业链供应链交流合作。
  
  (二)组织行业内对接交流,促进产业升级产品升级
  
  在服装、家纺、产业用纺织品、化纤、棉纺、长丝织造等行业开展交流对接活动,推动纺织服装产业集群创新发展。
  
  (三)推动智能化绿色化发展,加快新技术新装备应用
  
  组织数字化、智能化、绿色化技术成果推广,扩大数字化场景应用,推动绿色纤维生产制造和使用,提升纺织企业绿色发展水平。
  
  (四)提升企业创意设计能力,增强品牌消费引领作用。组织开展时装周、服装家纺设计大赛、创意设计交流研讨活动,推动纺织非物质文化遗产与现代时尚融合发展,引导企业加强品牌建设。
  
  (五)开展特色产品推广活动,扩大纺织品服装消费。举办购物节、“国潮棉品”系列促销推广活动,扩大棉制纺织品服装消费;推广纺织服装创新产品,培育消费新热点;支持羊毛、羊绒等天然纤维纺织品创新发展,提升产品消费吸引力。
  
  四、工作要求
  
  (一)加强组织协调。中国纺织工业联合会按照《2022纺织服装“优供给促升级”活动计划表》(见附件)安排,精心策划方案,抓好任务落实。各地工业和信息化主管部门结合本地实际和发展需要,与有关行业协会和地方加强对接,组织调配资源,形成合力统筹推动各项活动务实见效。
  
  (二)抓好宣传报道。各单位要重视舆论引导工作,整合各类媒体资源,对活动进行多渠道、全方位宣传报道,提振企业发展信心,引导企业加快改造升级,宣传推广纺织服装好品牌、好技术、好产品,营造全社会关心纺织服装、关注纺织服装的良好舆论环境。
  
  (三)注重工作实效。各单位要坚持问题导向、目标导向,落实责任,注重实效。有关行业协会要提前布置成效统计任务,动态掌握进展,做好活动总结工作。
  
 
  
  
  
(封面图来源?摄图网)
相关文章  
 
家纺视频  
友情链接  
| 协会简介 | 关于我们 | 版权声明 | 隐私权申明 | 联系方式 | 广告服务
版权所有:中国家用纺织品行业协会 Copyright©2012China home textile association All Rights Reserved
地址:北京市朝阳区朝阳门北大街18号十层 电话:010-010-85229322   E-mail:service@hometexmail.cn
京公网安备11010502039980号   京ICP备12044575号-1