北京 |   加入收藏 | 设为首页 | 返回首页  
微信图片_20210507163415.jpg
专题首页 | 高端专访 | 特别策划
您所在的位置: 首页 > 专题 > 高端专访>正文
孙瑞哲解读纺织“十三五”发展规划及科技进步纲要
文章来源:中国纺织  2016.10.08

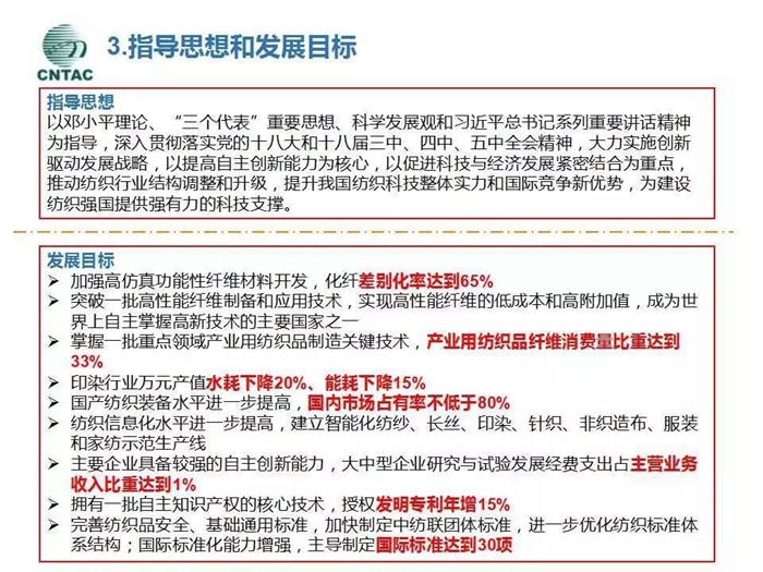
  在9月28日举行的中国纺织工业联合会第四次会员代表大会上,中国纺织工业联合会会长孙瑞哲就中纺联"十三五"规划总体情况进行了介绍,并对纺织"十三五"发展规划及科技发展纲要进行了简要解读。

--概况--

第一部分:纺织工业"十二五"发展成就及"十三五"发展形势、思路和重点任务

第二部分:纺织工业"十三五"科技进步纲要

 

[编辑:姝臻]

相关文章  
 
家纺视频  
友情链接  
| 协会简介 | 关于我们 | 版权声明 | 隐私权申明 | 联系方式 | 广告服务
版权所有:中国家用纺织品行业协会 Copyright©2012China home textile association All Rights Reserved
地址:北京市朝阳区朝阳门北大街18号十层 电话:010-010-85229322   E-mail:service@hometexmail.cn
京公网安备11010502039980号   京ICP备12044575号-1