北京 |   加入收藏 | 设为首页 | 返回首页  
微信图片_20210507163415.jpg
专题首页 | 高端专访 | 特别策划
您所在的位置: 首页 > 专题 > 高端专访>正文
孙瑞哲与纺织界两会代表委员分享行业十大发展热点问题
文章来源:纺织服装周刊  2018.03.07
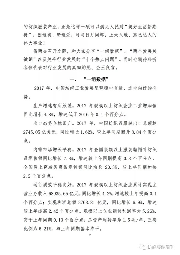
  3月4日,“2018年纺织行业‘两会’代表委员座谈会”在中国纺织工业联合会新址办公场所召开。会上,中国纺织工业联合会会长孙瑞哲所作的精彩讲话引发广泛关注。特将讲话原文刊发于此,以飨读者。
 
[编辑:田田]
相关文章  
 
家纺视频  
友情链接  
| 协会简介 | 关于我们 | 版权声明 | 隐私权申明 | 联系方式 | 广告服务
版权所有:中国家用纺织品行业协会 Copyright©2012China home textile association All Rights Reserved
地址:北京市朝阳区朝阳门北大街18号十层 电话:010-010-85229322   E-mail:service@hometexmail.cn
京公网安备11010502039980号   京ICP备12044575号-1